新聞
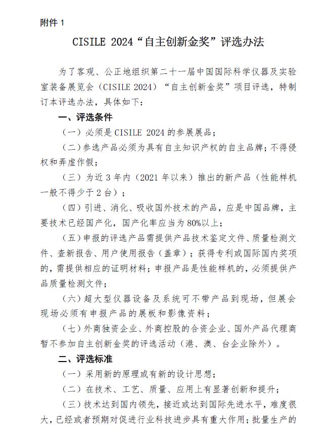
關于舉辦第二十一屆中國國際科學儀器及實驗室裝備展覽會(CISILE 2024)“自主創新金獎”評選活動的通知
【好展會網 科學儀器專題】

(好展會網 科學儀器專題 )
CISILE已經成功舉辦了二十屆,已發展成為亞洲知名科學儀器盛會,先后獲得“中國十佳品牌會展項目”、“中國誠信展覽”等殊榮,并多次入選商務部引導支持展會。2018年,CISILE順利通過UFI認證,成為國際品牌展會。二十余載,CISILE始終不負初心致力于為科研機構和實驗室提供整體解決方案,也成長為推動科學儀器行業創新發展的重要平臺。
CISILE “自主創新獎”創辦于2006年,是中國科儀展的重要活動之一,意在鼓勵和促進我國科學儀器及實驗室裝備制造業的自主創新,提高科學儀器及實驗室裝備行業的水平及科技成果轉化能力。
中國儀器儀表行業協會和世信國際會展集團聯合主辦,北京朗普展覽有限公司承辦的第二十一屆中國國際科學儀器及實驗室裝備展覽會(CISILE 2024)將于2024年5月29~31日在中國國家會展中心舉行。CISILE 2024“自主創新金獎”的評選活動也重磅開啟。
現將舉辦CISILE 2024“自主創新金獎”評選活動的通知發給各參展單位,請積極參與申報工作。評選活動報名截止2024年3月15日,評選辦法及申請表詳見附件。
具體通知如下:



(好展會網 科學儀器專題 )
免責申明:1.部分圖文信息來源于互聯網、微信公眾號,目的在于分享更多信息。
2.信息內容僅供學習,參考,并不代表贊同其觀點。不對信息準確性,可靠性或完整做任何保證。
3.如涉及作品內容,版權及其他問題,請在30日內與我們聯系刪除,聯系方式qq:2119739037。